新闻动态
你的位置:尊龙现在怎么样呢 > 新闻动态 > 中信建投:一文读懂香港虚拟资产监管体系
中信建投:一文读懂香港虚拟资产监管体系
发布日期:2025-07-27 17:13    点击次数:135

登录新浪财经APP 搜索【信披】查看更多考评等级

  来源:中信建投证券研究

  文|应瑛 

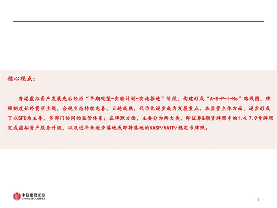
  香港虚拟资产发展先后经历“早期观望-实验计划-实施推进”阶段,构建形成“A-S-P-I-Re”路线图,牌照制度始终贯穿主线,合规生态持续完善、日趋成熟,代币化逐步成为发展重点。在监管主体方面,逐步形成了以SFC为主导,多部门协同的监管体系;在牌照方面,主要分为两大类,即证券&期货牌照中的1.4.7.9号牌照完成虚拟资产服务升级,以及近年来逐步落地或即将落地的VASP/VATP/稳定币牌照。

  从发展阶段来看,香港虚拟资产监管体系日趋成熟,正式步入实施推进新阶段。香港虚拟资产/数字资产发展先后经历了“早期观望-试验计划-实施推进”阶段,牌照制度始终贯穿主线,合规生态持续构建并日趋成熟,代币化成为香港虚拟资产生态的发展重点。“A-S-P-I-Re”路线图清晰,《宣言2.0》构建“LEAP”框架,剑指全球数字资产创新中心。

  从传统金融牌照来看,1.4.7.9号牌照迎来升级潮,香港虚拟资产交易生态有望快速繁荣。SFC自2019年起逐渐建立专门的虚拟资产监管框架,并对现有的金融体系进行适用性调整,即1.4.7.9号牌照可以进行虚拟资产相关业务(VA升级)升级。截至2025年6月,已超40家金融机构完成1号牌照升级。

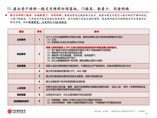
  从虚拟资产牌照来看,VATP/稳定币牌照门槛高、数量少、价值高。虚拟资产交易平台牌照(VATP)价值高,目前已经发布11张牌照,涉及4家上市公司。稳定币牌照有望在年内落地,难度高,预期初期只会发布数张。作为稳定币最大潜在应用场景,跨境支付牌照包括SVF&MSO牌照,SVF难度大于MSO牌照。

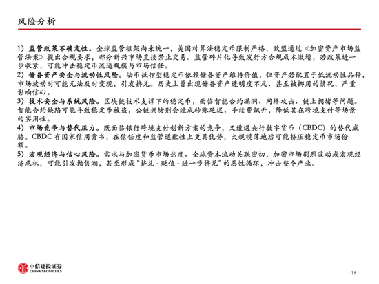
  1)监管政策不确定性。全球监管框架尚未统一,美国对算法稳定币限制严格,欧盟通过《加密资产市场监管法案》提出合规要求,部分新兴市场直接禁止交易。监管碎片化导致发行方合规成本激增,若政策进一步收紧,可能冲击稳定币流通规模与市场信任。

  2)储备资产安全与流动性风险。法币抵押型稳定币依赖储备资产维持价值,但资产若配置于低流动性品种,市场波动时可能无法及时变现,引发挤兑。历史上曾出现储备资产透明度不足、甚至被挪用的情况,严重影响信心。

  3)技术安全与系统风险。区块链技术支撑下的稳定币,面临智能合约漏洞、网络攻击、链上拥堵等问题。智能合约缺陷可能导致稳定币被盗,公链拥堵则会造成转账延迟、手续费飙升,降低其在跨境支付等场景的实用性。

  4)市场竞争与替代压力。既面临银行跨境支付创新方案的竞争,又遭遇央行数字货币(CBDC)的替代威胁。CBDC 有国家信用背书,在信任度和监管适配性上更具优势,大规模落地后可能挤压稳定币市场份额。

  5)宏观经济与信心风险。需求与加密货币市场热度、全球资本流动关联密切,加密市场剧烈波动或宏观经济危机,可能引发抛售潮,甚至形成 “挤兑 - 贬值 - 进一步挤兑” 的恶性循环,冲击整个产业。

  应瑛:中信建投证券计算机行业首席分析师,伦敦国王学院硕士,5年计算机行业研究经验。2021年加入中信建投,深入覆盖医疗信息化、工业软件、云计算、网络安全等细分领域。

  证券研究报告名称:《一文读懂香港虚拟资产监管体系》

  对外发布时间:2025年7月16日

  报告发布机构:中信建投证券股份有限公司 

  本报告分析师:

  应瑛 SAC 编号:S1440521100010

  SFC 编号:BWB917

  研究助理:张敏

  重要提示及免责声明

  重要提示:

  通过本订阅号发布的观点和信息仅供中信建投证券股份有限公司(下称“中信建投”)客户中符合《证券期货投资者适当性管理办法》规定的机构类专业投资者参考。因本订阅号暂时无法设置访问限制,若您并非中信建投客户中的机构类专业投资者,为控制投资风险,请您请取消关注,请勿订阅、接收或使用本订阅号中的任何信息。对由此给您造成的不便表示诚挚歉意,感谢您的理解与配合!

  免责声明:

  本订阅号(微信号:中信建投证券研究)为中信建投证券股份有限公司(下称“中信建投”)研究发展部依法设立、独立运营的唯一官方订阅号。

  本订阅号所载内容仅面向符合《证券期货投资者适当性管理办法》规定的机构类专业投资者。中信建投不因任何订阅或接收本订阅号内容的行为而将订阅人视为中信建投的客户。

  本订阅号不是中信建投研究报告的发布平台,所载内容均来自于中信建投已正式发布的研究报告或对报告进行的跟踪与解读,订阅者若使用所载资料,有可能会因缺乏对完整报告的了解而对其中关键假设、评级、目标价等内容产生误解。提请订阅者参阅中信建投已发布的完整证券研究报告,仔细阅读其所附各项声明、信息披露事项及风险提示,关注相关的分析、预测能够成立的关键假设条件,关注投资评级和证券目标价格的预测时间周期,并准确理解投资评级的含义。

  中信建投对本订阅号所载资料的准确性、可靠性、时效性及完整性不作任何明示或暗示的保证。本订阅号中资料、意见等仅代表来源证券研究报告发布当日的判断,相关研究观点可依据中信建投后续发布的证券研究报告在不发布通知的情形下作出更改。中信建投的销售人员、交易人员以及其他专业人士可能会依据不同假设和标准、采用不同的分析方法而口头或书面发表与本订阅号中资料意见不一致的市场评论和/或观点。

  本订阅号发布的内容并非投资决策服务,在任何情形下都不构成对接收本订阅号内容受众的任何投资建议。订阅者应当充分了解各类投资风险,根据自身情况自主做出投资决策并自行承担投资风险。订阅者根据本订阅号内容做出的任何决策与中信建投或相关作者无关。

  本订阅号发布的内容仅为中信建投所有。未经中信建投事先书面许可,任何机构和/或个人不得以任何形式转发、翻版、复制、发布或引用本订阅号发布的全部或部分内容,亦不得从未经中信建投书面授权的任何机构、个人或其运营的媒体平台接收、翻版、复制或引用本订阅号发布的全部或部分内容。版权所有,违者必究。

海量资讯、精准解读,尽在新浪财经APP

责任编辑:王珂